Saturday March 2026

হটলাইন

সেবা এবং ধাপ

নং শিরোনাম সেবার ধাপ কার্যকলাপ
  
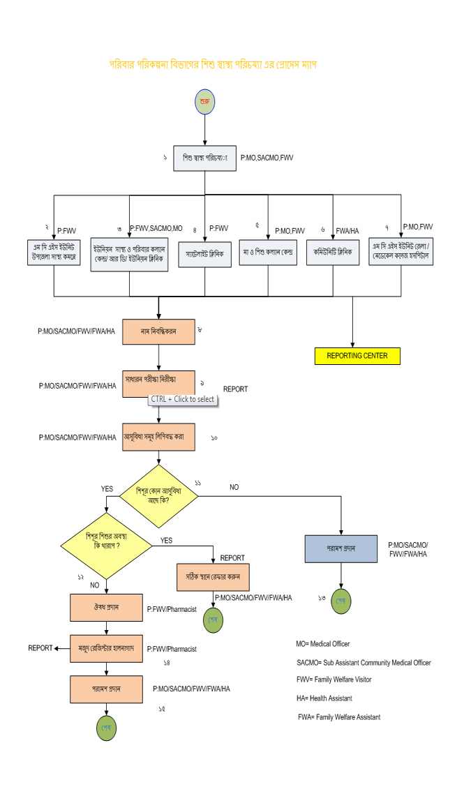
পরিবার পকিল্পনা বিভাগের শিশু স্বাস্থ্য পরিচয্যা প্রোসেস ম্যাপ দেখুন
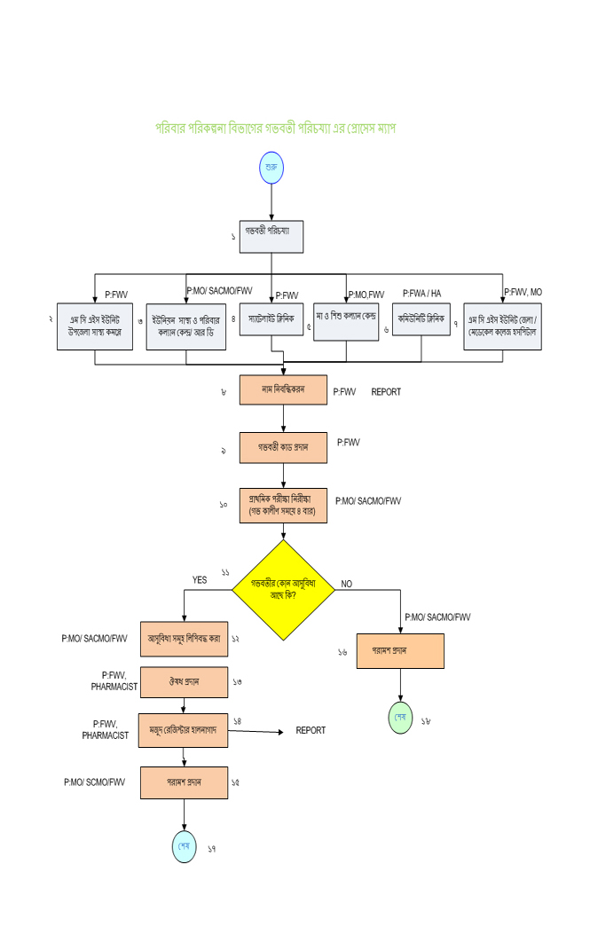
পরিবার পরিকল্পনা বিভাগীয় গর্ভবতী পরিচয্যা প্রোসেস ম্যাপ দেখুন
পরিবার পরিকল্পনা পদ্ধতি বাছাই দেখুন
বিভিন্ন পর্যায়ে পরিবার পরিকল্পনা সেবা প্রদান । দেখুন
দেখছেন ১ থেকে ৪ পর্যন্ত, মোট ৪ এন্ট্রি

এক্সেসিবিলিটি

স্ক্রিন রিডার ডাউনলোড করুন